Hi-Med theory of change
Version 2.4, October 2025
Because millions die from preventable diseases and face biosecurity threats,
we work globally with medical students and doctors
to guide them to career changes and giving pledges,
in order to maximize their impact on solving the world’s most pressing health problems
The impact gap
Each year, millions die from preventable diseases and face future pandemics and biosecurity threats. Doctors are highly skilled and motivated, but have huge untapped potential to save more lives and reduce future threats to health. A key barrier giving rise to this “impact gap” is the lack of exposure to ideas, networks, and opportunities that would enable more impactful career- and giving-decisions by many medical students and doctors.
Our mission
Our mission is to guide a global community of doctors and medical students to do more good through high-impact careers and giving.
We aim to be the number one resource for medical students and doctors anywhere who seek guidance to increase their impact on the world’s big health problems. We will set the standard for effective collaboration to achieve common goals with like-minded groups and organizations.
We are dedicated to helping people live out their altruistic values.
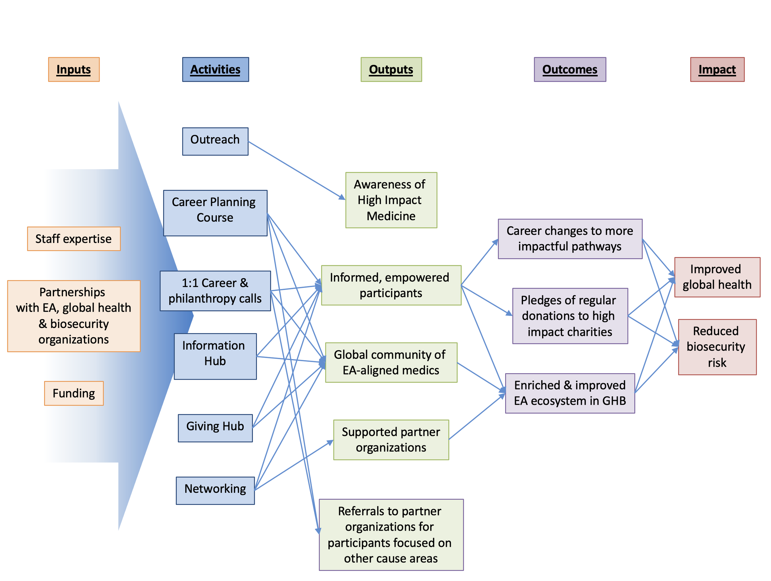
Pathway of change
Assumptions
Inputs → Activities:
Hi-Med’s leaders, mentors and facilitators have expertise and connections in multiple relevant areas, including in medicine and its career structures, global health, pandemic preparedness, biosecurity, the EA ecosystem, career advising, mentoring, evidence-based science and research, data analysis, and communications. This enables a deep understanding of the needs of our target audience. (High probability)(1)
By partnering with organizations involved in EA, global health, pandemic preparedness and biosecurity, we engage in relationships that support each stage of our change pathway. For example,
Partnering with 80,000 Hours and Probably Good ensures that medics approaching those organizations are informed about and directed to Hi-Med’s offerings.
Collaboration with other EA organizations with community-building, career-advising programs (e.g. Centre for Effective Altruism, High Impact Professionals, etc) ensures sharing of expertise, and that we redirect participants approaching Hi-Med who are a better fit for these other organizations.
Our partnership with Giving What We Can and connections with One For The World and Giving Multiplier support our effective giving goals.
International connections to universities and academic hospitals on 6 continents, and to EA-aligned and other non-profit organizations implementing health interventions in the Global South, ensure successful targeting of our outreach activities and access to local experts and opportunities for our participants. (High probability)
Funding for Hi-Med’s core programs is secure for approximately 18 months. Through demonstrating growth in our impact, potential funders will have increased interest in supporting our applications for additional funding. This growth in impact will arise from implementation of our 2025-2026 Strategic Refresh, increased number of participants, increased and improved targeting of our outreach (including for participants in the Global South), launch of a Giving Hub and effective approach to encourage effective giving, and improvements to our programs to ensure their relevance to future participants’ needs. (High probability)
Activities → Outputs:
Outreach activities (2) will increase awareness of Hi-Med among our target population and encourage applications to participate in our core programs. (High probability)
Our programs are accessible across different contexts, through online delivery and the use of facilitators and mentors from a variety of countries and backgrounds (e.g. our facilitators include doctors in Nigeria, Mexico, Brazil, Europe, USA and Canada). (High probability)
The Career Planning Course (CPC) provides a “medic-to-medic” approach that ensures participants find relevance, credibility and trustworthiness in our guidance. It offers individualized career planning in a safe, facilitated, small-group, online environment in which participants support each other through discussions of their individual challenges. We use tools that have helped previous participants identify best-fit pathways to impact (e.g. career-planning frameworks, a weighted factor model, Clearer Thinking courses, etc.). (High probability)
One-on-one career guidance calls are available for medics making first contact with Hi-Med, and for CPC graduates, providing guidance, information, and introductions, as participants implement their pathways to impact over the longer term. 1:1 calls support participants during the extended time-line to career change for some individuals. (High probability)
Participation in the CPC and 1:1 career guidance calls enables the following:
The integration of impact-driven decisions and actions into participants’ existing life plans and world views
An increase in sustained altruistic motivation of participants
Building of participant’s network
Development of high-impact skills
Nurturing of agency and self-efficacy
Fostering a sense of community and belonging within Hi-Med
Internal research that helps us to meet our goals more effectively (Medium-high probability)
Participants will be supported over time with information available via the Hi-Med Information Hub. Information will be linked to example “Pathways to Impact” for participants at different career stages. We aim for the Information Hub to become a focal point for health-related information for the EA community and others interested in high impact interventions in global health, pandemic preparedness and biosecurity. Information will include curated listings of:
Relevant educational institutions and courses,
EA-aligned and other relevant organizations,
Job, volunteer, educational and career-capital-building opportunities,
Updates and news focused on high impact and EA-aligned organizations working in global health, pandemic preparedness and biosecurity. (High probability)
The Hi-Med Giving Hub provides evidence-based guidance and easy-action pathways to help doctors overcome time, trust, and information barriers to give more effectively. Participants considering donating or pledging a proportion of their income will be supported with 1:1 philanthropy advice calls, in-person and virtual group meetings, and through information available via the Giving Hub and Information Hub pages on our website. Information will be provided in the context of a behaviour change framework (e.g. COM-B) and will include:
Highlights of the work of EA organizations implementing global health, pandemic preparedness and biosecurity programs,
“How to” effective giving information,
Virtual events, such as fireside chats with relevant EA leaders, giving games, etc. (High probability)
We will support networking among a global, dynamic community of participants, who provide ideas, inspiration, support, guidance, mentorship and networking opportunities. (Medium-high probability)
These mechanisms for change are enhanced and operationalized by collecting data that tracks our activities and outputs in ways that hold us accountable to our goals, our donors, and our community members. This data informs our ongoing quality improvement activities including improvement of the effectiveness of our outreach efforts. (High probability)
Outputs → Outcomes:
Medical students and doctors interested in our programs will be motivated to make meaningful career changes and donations or pledges through the knowledge, attitudes and skills gained during the CPC and 1:1 call programs. Hi-Med’s track record shows successful transition to outcomes among participants. Up to October 2025, 56 participants took a new job or official course of study, and 23 participants pledged 10% of their income or undertook a trial pledge. A further 20 participants planned to take a new job or educational course. (Medium-high probability)
Outcomes → Impact:
Our programs focus on encouraging career changes and donations or pledges towards high-impact, highly effective work and organizations in global health, pandemic preparedness and biosecurity. We therefore expect that participants achieving these outcomes will contribute to improved global health and reduced pandemic and biosecurity risks. Our testimonials provide examples. (Medium-high probability)
EA-aligned, highly effective organizations are unable to accommodate all our participants seeking career changes. We give participants skills and criteria to approximately evaluate the likely effectiveness of jobs, such that they can choose career changes to pathways with increased effectiveness.
Donating regularly between 1% and 10% of annual income to highly effective charities is a significant way to impact global health and other cause areas as evidenced by the research work of GiveWell, Giving What We Can and other organizations. In several countries of the world where physicians earn a very high salary, donations and pledges have high monetary value, which translates into even greater impact. (High probability).
Metrics
Our primary outcome metrics are:
The number of participants making career changes into higher-impact positions
The number and type of donations and giving pledges (one-off donations, 10% pledges, 1% pledges, and trial pledges)
We strive to improve our monitoring and evaluation plans for each core program and outreach activity. Priority data will continue to focus on impact outcomes and we are also increasing our focus on engagement, program quality, and outreach processes.
Risks and Mitigations
Participants may not follow through on career changes, donations or pledges.
Sustained mentoring, involvement in the Hi-Med community, and intermittent outreach with relevant information will increase accountability and follow-through.
Limited funding constrains program delivery.
Diversify funding base, and prioritize scalable, online, cost-effective programming.
Engagement may be lower in Global South regions due to access barriers and perceived relevance of our programs.
Partnership with local networks in the Global South and adapt programming according to their advice.
Failure to adequately communicate our key messages, or misapplication of our principles.
This may lead participants to careers in which they:
Do less good than they could have if they were instead exposed to other impact-focused programs, or better versions of our programs, or no program at all (e.g. we miss an opportunity to increase their impact as much as we could have, or they do not strive to increase their impact as much as they could have, or they choose a career path less impactful than clinical medicine in their country-specific context)
Take on roles that would be better-suited for someone from another profession,
Cause harm (e.g. share infohazards, participate in dual use research, or accelerate artificial intelligence capabilities research rather than safety research).
Make decisions that put them at higher risk of worse personal outcomes (such as dropping out of medical school or leaving a secure job, but then being unable to find a better career path).
These complex risks are reduced by maintaining our organizational focus on the following characteristics of our programs and our people:
Humility in our communication of what might be impactful
Enabling participants to assess their individual counterfactual impact in terms of their skills, personal fit, available opportunities, and other relevant information including country-specific factors such as prevalence of doctors
Including discussions that directly address risks and potential harms (associated with impact-driven decisions or arising from otherwise well-intentioned work and career plans)
Avoidance of including any info-hazardous information, even if it is easily accessible elsewhere. When this is not possible, integrate feedback from field experts into the design of content with potential information hazards and educate facilitators/community members sensitively.
Including discussion of back-up plans, job security, self-care and mental wellbeing.
Footnotes
We assign an approximate probability that each assumption is true. Low, 0-33%; Medium, 33-66%; High, >66%.
Including social media, podcast, website, lectures/webinars, Slack channels, surveys and direct contact to university medical programs, medical student societies (local, regional, national and international), medical organizations and professional societies.

